焦点情报站:3小区房产证待发 北城120急救中心项目暂停实施
扫描到手机,新闻随时看
扫一扫,用手机看文章
更加方便分享给朋友
今日,搜狐焦点合肥站整理了3月23日-3月29日合肥市政府及行政区官方网站公开信息,对购房人所关注的项目证件办理情况、城建规划情况进行了归纳汇总。
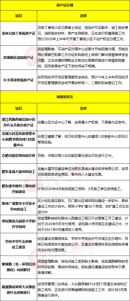
关于房产证的办理,主要涉及森林公园丁香苑小区、滨湖欣园以及长丰县的徐桥苑小区。
提问:森林公园丁香苑房产证何时下发?
回答:目前丁香苑小区已具备土地证、规划许可证副本、竣工验收意见、消防验收材料、房产实测报告,正在进行权籍调查工作,预计2020年上半年可开展丁香苑小区不动产权证办理工作。
提问:本人是包河区滨湖新区欣园小区业主,咨询我有一套60增100的房子,咨询房产证什么时间可以办下来。
回答:经烟墩街道核实,因疫情影响,不动产证办理中心近期才开始回复办理,目前欣园社居委已和第三方办证机构前往上级部门解决房屋维修资金问题,之后会通知增购业主前往社居委四楼进行房屋契税缴纳,但目前具体产证下发时间尚不明确。
提问:长丰县徐桥苑房产证何时能办理好?
回答:经双凤经济开发区管理委员会核实,预计今年上半年双凤经济开发区管理委员会将开展徐桥苑一、二期的初始登记工作。
提问:望江西路西城花园小区为什么不能办房产证?
回答:经蜀山区办证中心了解,该房属小产权房,不具备办证条件。
提问:长丰双凤开发商,北城万科项目,本来在售房时,宣称的邻里中心和图书馆,现在要改成120急救中心,该地处于三个小区的中间,两边都为学校,而且道路狭窄,完全不适合作为急救中心。如果该问题无法解决,业主决定通过合法的手段,维护自己的权益
回答:经县卫健委了解,将万科邻里中心改建成120急救中心项目已暂停实施。
提问:合肥市殡仪馆何时迁移?
回答:近年来,市民政局会同自然资源和规划等部门多次前往市辖县进行勘察选址,先后拟定了几处地点,但因多种原因,致使选址工作最终未能确定。目前,市殡仪馆火化功能区搬迁选址仍在进行之中。
提问:肥东金融大厦何时动工?
回答:经县自然资源和规划局了解,金融大厦项目建设单位为肥东县城乡建设投资有限公司,该项目因县财政资金原因,暂未纳入大建设范围。
提问:肥东建华新村三期何时开始建设?
回答:经县重点工程建设管理中心核实,撮镇镇建华新村恢复楼三期工程目前正在编制清单控制价,计划2020年4月前完成施工招标,5月施工单位进场施工。
提问:明珠广场繁华小学及中学今年动工吗?
回答:经区社会发展局了解,区计划在莲花路东、石门路北区域将规划建设一所初中,具体建设工作在计划中。明珠小学扩建36个班级,改扩建工作正在进行中,届时将满足周边的学位需求。
提问:庐阳区迎松路幼儿园及小学的开学时间?
回答:经区教体局了解,受疫情影响迎松路幼儿园建设工程已于近期复工开工建设,计划于2020年9月交付使用;迎松路小学目前正在建设之中,计划于2021年9月建成投入使用。
提问:新站区文一学院里边上的学府中学什么时候动工建设?
回答:经区建设发展局核实,学府中学规划许可手续正在办理中,目前已完成规划方案批前公示,区建设发展局收到后续报批申请将会加快办理进度。
提问:蒙城路(北一环到沿河路段)何时解封?
回答:经合肥市轨道交通集团有限公司建设分公司了解,因受疫情影响,该站点施工受到较大影响,该段道路解除封闭时间将延期,具体时间待定。因轨道交通建设给您带来不便,敬请谅解。
提问:裕溪路高架桥大众路匝道放行时间是什么时候?
回答:经项目管理二处核实,大众路两侧EFGH四个匝道主体结构已施工完毕,正在进行沥青摊铺和标线施工工作,按计划3月底具备放行条件。
声明:本文由入驻焦点开放平台的作者撰写,除焦点官方账号外,观点仅代表作者本人,不代表焦点立场。


