焦点情报站:合肥13个小区拆迁回迁迎新进展 5盘房产证将下发
扫描到手机,新闻随时看
扫一扫,用手机看文章
更加方便分享给朋友
今日,搜狐焦点合肥站整理了4月8日-4月14日合肥市政府及行政区官方网站公开信息,对购房人所关注的项目证件办理情况、城建规划情况进行了归纳汇总。
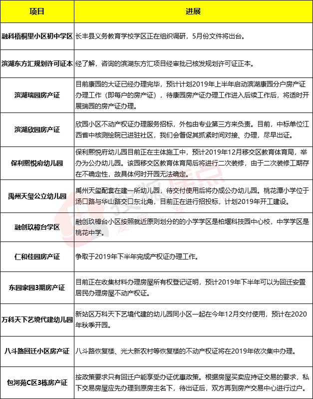
具体来看,涉及融科梧桐里、滨湖东方汇、滨湖瑞园、滨湖欣园、保利熙悦府、融创玖樟台、东园家园、禹州天玺、万科天下艺境等12个项目。
提问:长丰县双凤开发区融科梧桐里小区初中学区在哪个学校?
回答: 经县教育体育局了解,长丰县义务教育学校学区正在组织调研,5月份文件将出台。
提问:滨湖东方汇推迟交房,规划许可证本什么时候下来?
回答:经了解,咨询的滨湖东方汇项目经审批已核发规划许可证正本。
提问:滨湖瑞园小区已回迁四五年了,房产证一直没有办下来,请问还要多久能办下来?
回答:目前康园的大证已经办理完毕,预计计划2019年上半年启动滨湖康园分户房产证办理工作(即每户的房产证),待康园房产证办理工作进入后续工作后,将适时开展瑞园的房产证办理。义城街道已安排专人负责房产证办理工作,由于涉及程序多且复杂,办理需要一定的时间,义城街道将尽快收集材料缩短办理时限,请理解并耐心等待。
提问:滨湖欣园房产证什么时候能办好?
回答:经烟墩街道了解,2017年8月,滨湖欣园小区正式启动不动产权证办理工作,截至目前,已收集小区4000多户(不包括增购部分)业主办证资料,并完成房产信息资源共享公共服务平台录入,相关村居正协助开展《安置房办理不动产权登记确认表》填写工作。此外,因税务部门政策发生变化,税率发生改变,需专业技术人员支持,街道同意将欣园小区不动产权证办理服务进行招标,外包由专业第三方来负责。目前,中标单位江西省中核测绘院已进驻社区,我们会督促其抓紧时间对接、办理,尽早出证。如有较新消息,社区将排名前列时间通过多种方式告知居民。
提问:保利熙悦府幼儿园何时投入使用?何时招生?
回答:经区教育体育局了解,保利熙悦府幼儿园目前正在主体施工中,预计2019年12月移交区教育体育局,举办为公办幼儿园。该园移交区教育体育局后将进行二次装修,由于二次装修工期存在不确定性,故具体何时开园无法确定。
提问:肥西桃花镇禹州天玺附近有公立幼儿园么?还有桃花潭小学开建了么?桃花潭中学选址选好了么?
回答: 桃花镇禹州天玺附近目前没有公办幼儿园。根据合肥市教育局、财政局、国资委、公管局四家联合下发的合教【2017】293号关于印发《进一步规范涉及国有资产园舍及设施的幼儿园举办模式等问题的意见》以及《肥西县人民政府办公室关于进一步加强住宅小区配套幼儿园建设与管理的意见》政办【2017】15号等文件精神,以划拨方式供地的在建和已建成的小区配套幼儿园以及政府建设保障性住房或安置房小区配套建设的幼儿园,举办成公办幼儿园。桃花镇禹州天玺配套在建一所幼儿园,待交付使用后将办成公办幼儿园。桃花潭小学位于汤口路与华山路交口东北角,目前正在进行招投标,计划19年开工建设。桃花潭中学现正在重新规划选址中。一经确定,会及时向社会公布。
提问:融创玖樟台是什么学区?
回答:经县教体局了解,融创玖樟台小区按照就近原则划分的的小学学区是柏堰科技园中心校,中学学区是桃花中学。
提问:葛大店仁和佳园1#自2006年入住小区已13年之久,房产证何时下来?
回答:经淝河镇了解,有关部门已召开专题会议研究解决葛大店仁和佳园办理不动产权证问题,争取于2019年下半年完成产权证办理工作。
提问:新站区东园家园3期房产证何时可以办理?
回答:经建设发展局了解,东元家园回迁安置小区办证工作,由新站区建设局牵头办理,经询问建设局,目前正在收集材料办理房屋所有权登记证明,预计2019年下半年可以为回迁安置居民办理房屋不动产权证。
提问: 请问新站区万科天下艺境代建的幼儿园何时能够移交政府,预计何时能够开园?
回答:经社会事业局教育服务处核实,新站区万科天下艺境代建的幼儿园同小区一起在今年12月交付使用,预计在2020年秋季开园。
提问:肥东县八斗路回迁小区房产证什么时候下来?
回答:经店埠镇核实,八斗路恢复楼、光大新农村等恢复楼的不动产权证将在2019年依次集中办理。
提问:包河苑C区3栋房产证什么时候能下来?
回答:经包河经开区(骆岗街道)了解,您咨询的房屋属于包河苑回迁房,按政策要求只有回迁户能享受办证优惠政策。根据房屋买卖应持证交易的要求,私下交易房屋应先办理到原房主名下,待出证后,双方再到房产交易中心进行过户。
提问:蜀西湖中央商务区规划要改吗?
回答:经建设发展局了解,高新区蜀西湖北岸(长江西路与石镜路交口东南角地块)控制性详细规划正在编制,方案初步确定后会在市自然资源和规划局网站上公示。
提问:滨湖科学城初步规划编制什么时候公开?
回答:经了解,咨询的滨湖科学城规划编制初步成果已完成,正在履行相关程序中。
提问:包公大道与烈山路交口商业何时开建?是什么类型的商业体?
回答:经建设发展局了解,包公大道与烈山路交口规划为商业用地,暂无土地上市计划,商业体规划类型需根据后期详细规划设计方案确定。
提问:肥东火车站南广场还修不修了?
回答:经县发改委了解,肥东县目前已有两座高铁站,其中肥东站2008年投入运营,长临河站2015年投入运营。即将开工建设的合新铁路还将在我县新设高铁站,届时肥东县将有三座高铁站投入运营,数量在全国也属前列。另外,肥东站站南广场尚无建设计划。
提问:合浦北村2栋还拆不拆迁了?
回答:经铜陵路街道了解,合浦北村2栋原计划纳入长江东路拓宽改造红线范围,现规划部门对原计划红线范围进行了调整,该栋现在不在红线范围内,但有部分居民愿意改造,也有一小部分不同意,针对这一情况,下一步辖区将继续开展征求居民意愿工作,同意率要达到100%,才能申请立项。
提问:马鞍山路与南二环东南角的老农行宿舍属不属于葛大店征迁范围内?
回答:经淝河镇了解,您咨询的马鞍山路与南二环东南角的老农行宿舍已纳入征迁范围内。
提问:合钢南苑新村拆迁吗?
回答:经大兴镇了解,截止目前暂未接到钢南社居委南苑新村生活区拆迁的通知。
提问:滨湖往庐江方向轨道市域线大概什么时候能开通?
回答:目前,市规划部门正在牵头对合肥市轨道交通线网进行修改完善,下一步,合肥轨道公司将会同市规划部门结合您的意见加强研究。
提问:长江东路说改造,一年过去了,还是那样,何时能开工?
回答:经区住建局核实,长江东路(滁州路—二十埠河)为市级重点项目,项目由合肥市市政管理处负责建设,预计2019年下半年启动建设,工期约15个月。
提问:请问地铁三号线延长线大概什么时间可以开始施工,现阶段三号线延长线是什么情况?
回答: 经总工办核实,轨道交通3号线南延线为我市三轮建设规划研究线路,目前,该线处于前期研究阶段,具体建设时间未定,待建设规划获国家批复后按批复意见组织实施。
提问:长丰县双墩镇赵庄小康村是否有拆迁计划?
回答:双墩镇双墩社区赵庄、小康村民组暂无拆迁计划。
提问: 瑶海区枞阳新村有拆迁计划吗?
回答:经城东街道了解,来信人咨询的区域暂无征迁计划。幸福村拆迁之后,将对敞开部分进行围墙施工,实行小区封闭式管理。
提问:义城镇汪潦村拆迁近4年,何时才能回迁安置?
回答:经义城街道了解,回迁安置根据回迁安置点实际建成后房屋可安置人口数量和拆迁时间顺序划定拆迁项目人口安置,但因前期拆迁居村未安置人口较多,故暂时无法明确汪潦村回迁安置点。待滨湖润园回迁安置工作结束后,统计出未安置人口总数后,根据推算方可确认滨湖沁园是否能安置到汪潦村征迁群众;目前,滨湖沁园正在抓紧建设中,请来信人耐心等待。
提问:地铁2号线三里街拆迁户回迁时间是什么时候?
回答:经区重点局了解,新海家园西区项目,目前正在进行消防验收及水电气工程施工,一标项目计划2019年5月完工,二标在19年9月份完工并交付,具体分房时间届时由属地街道通知。
提问:高新区的梦园跟望园建造年代已久,近期会有老旧小区改造的计划吗?
回答:经天乐社区了解,近期梦园小区和望园小区没有老旧小区改造的计划。
提问:包河区烟墩街道新街村回迁安置点规划在什么位置, 目前进展如何? 人口安置费每年几月份发放?
回答:经了解,烟墩街道新街村被拆迁群众将另建安置区进行回迁安置,拟选址于玉龙路与珠江路交口东南。目前回迁安置小区正在进行户型设计等前期工作,预计2019年下半年开工建设,建设周期约3年。被拆迁群众的过渡费每年年底(11月或12月)发放一次。
提问:高新区科学大道与合欢路交口惠而浦中学何时能够开建,何时能够投入使用。该地块是否有住宅?
回答:经社会事业局了解,科学大道与合欢路交口规划的是一所36班小学,中学规划在和合冷链地块,目前惠而浦及和合冷链地块均以收储,但与企业的土地出让条件尚在谈判中。学校必须在土地出让后才能启动建设。该地块规划有住宅。
提问:请问北城万科上海师范大学(合肥学区)划分学区通知文件什么下来?科瑞北郡是否可以划分进去?
回答:为科学、合理划分长丰县义务教育学校学区问题,长丰县现阶段正在开展调研工作,预计5月份长丰县义务教育学校招生文件将出台。
提问:滨湖新区韶山路与云谷路交口何时放行?
回答:经项目管理二处了解,韶山路与云谷路放行检查时发现东南角有部分未完善,正在整改,近期将放行。
提问:合作化南延计划何时通车?
回答:经项目管理二处了解,合作化南路(龙图路-习友路)正在开展前期设计工作,根据进度安排,前期设计工作将会在2018年下半年完成,但项目具体开工时间需根据征地及拆迁的进度来确定。
提问: 滨湖武夷山路何时建成?
回答: 经项目管理二处核实,武夷山路己启动招标,计划5月份开工。
提问:红星路往东可修?含山路往南如何修?
回答:经区住建局调查,按照合肥市的现行路网,红星路和含山路暂时没有打通计划。
提问:新站高新区铜陵路何时下穿动工?
回答:经建设发展局了解:铜陵北路下穿铁路编组站项目, 2016年已经启动项目建设的前期工作,合肥市重点工程管理局将项目申报列入合肥市2019-2021年大建设计划中。因铜陵路下穿铁路需上报铁路主管部门审查,同时涉及铁路编组站部分设施拆迁恢复还建等因素影响,进展较缓,市重点局和铁办等部门正在与铁路部门洽商并推进有关工作,工程暂无明确的开工时间。工程建设受到财政资金、征地、拆迁、交通导改和上级主管部门审查等因素影响,请您和广大群众对政府的工作给予理解和支持。
提问:陶冲湖城市广场小区周围何时有大型超市?
回答:陶冲湖城市广场小区规划配建有商业设施,陶冲湖城市广场小区及周边均规划有商业设施或商业用地,可用于建设超市、电影院、餐饮等商业业态,具体业态类型由各开发单位招商策略确定。
提问:大杨镇湖畔新城拆迁至今已六周年,到底何时回迁?
回答:经合肥市庐阳区重点工程建设管理中心、大杨镇了解,湖畔新城一期安置点于2015年10月动工,原计划于2018年年初竣工,由于环保督查及土方禁运等客观原因,导致工期延误。目前该项目已竣工,正进行竣工验收,请耐心等待。此外,湖畔新城一期项目共计56万平方米,分为五个地块,五个地块分别招标、施工,最早的B地块于2015年1月开工建设,A、C、D、E地块采用住宅产业化模式,于2015年10月开工,原计划2018年10月竣工,受供水、供电等影响工期约6个月。目前,A、C、D地块已通过竣工验收,B、E地块预计于四月份完成竣工验收,届时将移交项目单位分房。
提问:小庙镇将军村何时能拆迁?
回答:小庙镇将军社区除“兴业大道项目”涉及部分外尚无新的规划建设方案出台,暂无拆迁计划。兴业大道路线走向由设计单位确定,小庙镇按线路规划图实施。
提问:襄河家园配套的幼儿园什么时候开始招生?
回答:经区教育体育局了解,该园目前正在装修施工中,预计2019年9月移交区教育体育局,举办为公办幼儿园。关于您咨询该园何时招生的事宜,该园移交区教育体育局后将进行二次装修,由于二次装修工期存在不确定性,故具体何时开园无法确定。您咨询该园招生的事宜,依据政策,幼儿园属于小区配套设施,首先要满足本小区住户的需求,房产户口统一的住户最优先录取,如有富足的名额再对外招生,没有富足的名额则不再对外招生。
提问: 二十埠河玉兰苑段今年确定改造吗?
回答:经龙岗开发区核实,二十埠河河道整治工程玉兰苑段会在今年由区市政实施改造,二十埠河南岸玉兰路东侧河道整治用地规划红线范围内的一栋楼房将拆迁。
提问:京福铁路拆迁至今九年时间,四里河畔小区到底何时分房?
回答:经四里河街道核实,来信人反映属实。四河片区安置工作将坚持公平、公正、公开的原则摸清底数,并结合居民自治方式,依法依规,逐步推进结算安置工作,请您耐心等待。
提问:淮合花园中学去年年底立项,具体什么时候开建?
回答:经与新站区重点局联系,淮合花园中学目前正在办理项目规划、设计方案等前期手续,具体开工建设时间尚未确定,新站区正积极推进项目建设进度。
提问:合肥六中新校区建设进入哪一步了?
回答:经了解,为顺应新课程和高考改革,扩大优质教育资源,努力满足广大人民群众好上学、上好学的愿望,决定启动合肥六中新校区建设。目前该项目相关工作正在调研论证之中,设计方案正在不断优化完善。
提问: 桃花工业园丹霞新村什么时候拆迁?
回答:经县经济开发区管委会了解,老区的城中村(包括丹霞新村)建设改造需根据县大建设的统一部署有序推进,现暂无拆迁计划,需待上级相关部门研定方案后报县政府做出征收决定。
提问:轨道交通2号线延长线肥东段什么时候可以开始动工?
回答:经总工办了解,您咨询的2号线延长线工程属于我市第三轮建设规划,轨道公司正抓紧与国家发改委沟通,修改完善合肥市轨道交通建设规划相关材料,力争合肥市第三轮建设规划早日获批。目前正处于前期研究阶段,具体线站位尚未确定,具体动工时间尚不明确。
声明:本文由入驻焦点开放平台的作者撰写,除焦点官方账号外,观点仅代表作者本人,不代表焦点立场。


