焦点情报站:广福花园二期在申报控规 合肥新西站将建设这些范围
扫描到手机,新闻随时看
扫一扫,用手机看文章
更加方便分享给朋友
今日,搜狐焦点合肥站整理了2月24日-3月2日合肥市政府及行政区官方网站公开信息,对购房人所关注的项目证件办理情况、城建规划情况进行了归纳汇总。
关于房产证办理和城建及民生方面主要涉及如下:

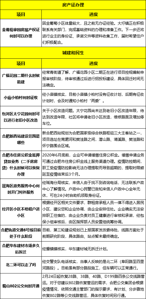
提问:包河区大圩镇金葡萄家园房屋产权证何时可以办理?有明确时间吗?
回答:经大圩镇了解:金葡萄家园小区于2017年1月1日和2018年4月9日等三次回迁,已分配房源近7000户。自回迁以来,大圩镇建设办一直积极对接各部门完善前期材料,已完成了房产证协助办理单位的招标工作,且和办证单位进行沟通,梳理了办理不动产权证所需要准备的材料。因金葡萄小区体量较大,且之前无办证经验。大圩镇正在积极联系有关部门,完成基础资料的办理和准备工作。下一步还将进行业主的身份证、承诺文件等资料收集工作,届时希望住户们积极配合。
提问:广福花园二期什么时候能建?
回答:经常青街道了解,广福花园小区二期正在进行项目控规编制申报审核阶段,待审核通过后进行招投标建设,具体回迁时间无法确定。租房补贴增加暂时没有调整计划。目前房屋已分完,没有多余房源作为提前安置,望您谅解。
提问:包河区太宁花园何时可以进行老旧小区改造?
回答:关于小区改造问题。太宁花园尚未达到老旧小区改造年限,待达到改造年限,社区将申请老旧小区改造,维修路面及增加停车位。
提问:小庙小柏村何时征收?
回答:经小庙镇核实,目前小庙镇小柏村没有征收计划,后期有征收计划时,会及时通知小柏村“两委”。
提问:合肥新西站据说马上就开始建设了,不知道具体范围是怎样的?
回答:新合肥西站规划为合肥高级综合铁路枢纽三大主客站之一,项目选址在南淝河和樊洼路之间,潜山路、清溪路、樊洼路和怀宁路围合区域。
提问:合肥市住房公积金抵押贷款业务(二手房房贷)什么时候可以恢复办理?
回答:根据2020年2月18日国务院常务会会议精神,现对合肥市疫情防控期间支持企业申请办理住房公积金缓缴等事项通知如下:2020年6月底前,企业可申请缓缴住房公积金。缓缴申请业务可通过合肥市住房公积金线上服务渠道办理(网址http://gjjzx.hefei.gov.cn/)。缓缴期间,企业每月可在线上正常办理汇缴核定。2020年1月至6月汇缴期视同连续缴存,不影响缓缴企业职工申请住房公积金贷款权益。疫情防控期间,对职工因受疫情影响未能正常还款的住房公积金贷款,不作逾期处理。疫情防控期间,职工受疫情防控影响无法办理提取而导致超期的,提取时限顺延至疫情结束后3个月。特此通知。
提问:瑶海区政务服务中心何时开门对外服务?
回答:经瑶海分局核实,来信人由于找不到咨询电话,无法联系户政中心了解情况。户政中心民警已告知来信人户政中心全年无休,可在24小时自助机领取身份证。
提问:阜阳人,自大年三十起在家一直呆了一个人,无任何症状,本打算回合肥复工,提前咨询小区物业,得到的回复是:现在所有外来人员都不给进小区,尤其是租户,不给进小区。请问这个符合哪个规定,应如何解决?
回答:根据经开区相关文件要求,群租房承租人员一律不得进入居民小区,建议您和企业协调,由企业安排住处。企业确实无法安排职工住宿的,由企业负责对员工健康进行审核和承诺,经包保小组审核后,由区指挥部人员安置组统筹协调。
提问:合肥轨道交通6号线目前处于什么阶段?
回答:按照市委、市政府统一部署,总工办启动了第三轮轨道交通建设规划的编制和报批工作,轨道交通6号线一期工程为该轮建设规划研究线路。该线路西起蜀山区,东至肥东,初步形成城市东西向快速走廊,线路全长约44km。目前,第三轮建设规划已上报国家发改委待批,线路方案处于前期研究阶段,具体路由、站点暂未最终确定。下一步,合肥市轨道交通集团有限公司将加快建设规划报批工作,争取早日获批,待批复后按批复意见组织实施。
提问:合肥华东建材市场多久后拆迁?
回答:经撮镇镇核实,华东建材城无拆迁计划。
提问:北二环可以走了吗?
回答:经交警支队电话核实,当事人反映的是北二环(阜阳路至四里河路段)。目前虽有部分路段施工,但车辆可以正常通行。
提问:蜀山802公交何时开通?
回答:经了解,根据合肥市新冠肺炎疫情防控工作现状和有序推进企事业单位、社会团体复工复业出行、错峰出行需要,统筹抓好疫情防控与经济社会发展,提升公交线网服务覆盖面,在保持现有37条公交线路继续营运的基础上,经上级批准,合肥公交集团公司自2月23日起恢复主城区48条公交主干线路营运,2月24日起恢复28路、38路、40路、D199路四条公交线路营运。对于您建议802路恢复营运的需求,合肥公交集团会根据疫情情况,依照交通主管部门的指示要求,有计划、分步骤地恢复802路等公交线路营运,具体恢复时间另行通。
声明:本文由入驻焦点开放平台的作者撰写,除焦点官方账号外,观点仅代表作者本人,不代表焦点立场。


