高新CBD地块8月再上市!酒店、购物中心、商业街缩水?
扫描到手机,新闻随时看
扫一扫,用手机看文章
更加方便分享给朋友
颇受关注的高新CBD地块再度上市,改名“GX202009”将于8月土拍亮相!

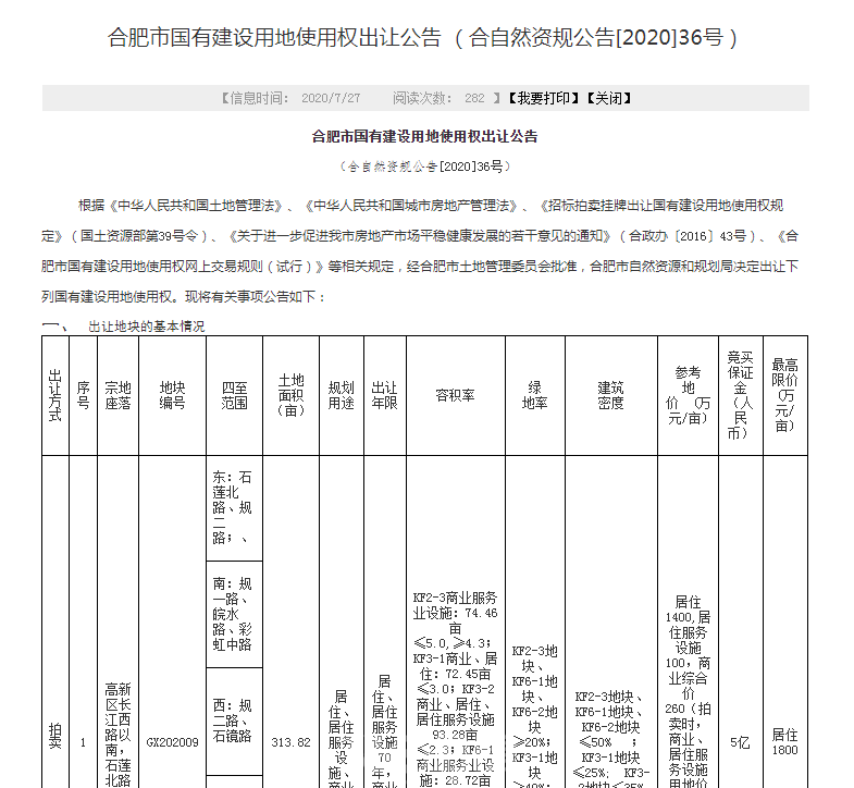
本次09号地块详细信息如下:
KF2-3商业服务业设施:74.46亩≤5.0,≥4.3;
KF3-1商业、居住:72.45亩≤3.0;
KF3-2商业、居住、居住服务设施93.28亩≤2.3;
KF6-1商业服务业设施:28.72亩 容积率:≤2.5,≥2.0;
KF6-2商业服务业设施:44.93亩 容积率:≤3.5,≥3.0

高新区GX202009号地块的出让条件比较苛刻,竞得人须严格按照规划条件和批准的规划设计方案进行建设:
①在KF2-3地块内建设:
1座主体高度不低于160米的超高层建筑(以规划设计方案和民航安徽安全监督管理局审核为准),须在自签订《国有建设用地使用权出让合同》之日起8个月内开工建设,开工后36个月内主体竣工(结构封顶)
1座集中式购物中心(不包括家具建材市场、批发市场等),须在自签订《国有建设用地使用权出让合同》之日起8个月内开工建设,开工后36个月内主体竣工(结构封顶)。
该购物中心须在竣工(结构封顶)后18个月内投入运营,并自持计容建筑面积不低于6万平方米的商业建筑,自持时限为自不动产登记之日起8年。
②在KF6-2地块内建设:
1座建筑高度为120-140米超高层建筑(其中含计容建筑面积不低于3.8万平方米的星级酒店)和一座计容建筑面积不低于1.2万平方米的会议中心。会议中心作为酒店功能配套,要与酒店主体统一规划、统一实施、统一运营。
超高层建筑和会议中心须在自签订《国有建设用地使用权出让合同》之日起8个月内开工建设,开工后24个月内主体竣工(结构封顶)。
酒店须在该超高层建筑竣工(结构封顶)后18个月内投入运营;会议中心须在竣工(结构封顶)后12个月内投入运营。
该酒店和会议中心须全部自持,自持时限为自不动产登记之日起8年。
③在KF3-2地块自持计容建筑面积不少于1万平方米的商业建筑,并整体运营,自持时限为自不动产登记之日起8年。
竞得人须按规划设计条件和批准的规划方案要求,同步修建一座15班幼儿园。
高新区GX202009号地块位于蜀西湖板块的高新CBD核心,周边有量子国家实验室、科大先研院、中科大高新园区、合肥科技馆新馆、奥特莱斯、文化服务中心、银泰城等配套。
该板块将结合地铁2号线和蜀西湖优势,打造成合肥市具有地域文化特色的西部公共活动中心,未来会成为集居住、科研办公、教育、休闲、娱乐为一体的综合性城市副中心。
来源:365淘房
声明:本文由入驻焦点开放平台的作者撰写,除焦点官方账号外,观点仅代表作者本人,不代表焦点立场。


