焦点情报站:合肥7小区房产证有着落 三大片区将迎拆迁
扫描到手机,新闻随时看
扫一扫,用手机看文章
更加方便分享给朋友
今日,搜狐焦点合肥站整理了4月1日-4月7日合肥市政府及行政区官方网站公开信息,对购房人所关注的项目证件办理情况、城建规划情况进行了归纳汇总。
具体来看,涉及玫瑰绅城、中海央墅、国开公馆、东园家园、紫云赋江山印、招商雍和府、 百汇城市广场、珠光花园、金安春天、太湖新村等14个项目。
提问:合肥玫瑰绅城三期拿地十年,烂尾十年,何时开建?
回答:经望湖街道了解,该项目因资金等问题停工,目前正在积极筹资中。
提问:国开公馆三期何时动工?何时才能交房?
回答:经骆岗街道了解,现国开已破产,资产管理已进驻国开售楼部,行使国开公馆所有事务。街道将督促资产管理人尽快复工,完善小区建设。
提问:包河区龙川路附近,中海央墅小区学区在哪里?
回答:经区教育体育局了解,中海央墅小区配套学校正在规划建设之中,目前学区尚未确定,待学校建成后才会划定学区,具体以公布的正式文件为准。
提问:四里河街道四泉花园南区2号楼房产证办理速度太慢。三年了,目前是什么办理进度?
回答:因区划调整,杏花村街道与四里河街道交接时部分业主办理产权证的资料丢失,前期四里河街道已安排工作人员至杏花村街道、区住建局调取原始底册并复印盖章,目前已统一交税,正在加急办理中。
提问:太湖新村回迁房的房产证什么时候能办下来?
回答:芜湖路街道正在根据测绘部门出具的太湖新村房屋面积测绘报告,填写拆迁安置证,报送至不动产登记中心办理。
提问:新站区东元家园回迁安置已经三年了,请问,到底什么时候可以让住户办理房产证?政府能不能给出具体的时间表?
回答: 经建设发展局了解,东元家园回迁安置小区办证工作,由新站区建设局牵头办理,经询问建设局,目前正在收集材料办理房屋所有权登记证明,预计2019年下半年可以为回迁安置居民办理房屋不动产权证。
提问: 珠光花园G栋的房产证什么时候可以办下来?
回答:经望湖街道了解,目前合肥市房产局相关部门正在办理中。
提问:瑶海区花冲民庄恢复楼不动产证今年能否办下来?
回答:因2005年拆迁时与拆迁户所签的拆迁补偿协议书,没有区大建设办盖章,瑶海区不动产中心暂不予以办理房屋不动产证。现铜陵路街道主要领导与区直部门协调此事,房屋产权未确定时间发放,要收到区里通知街道才能办理,具体时间还需等待通知。
提问:金安春天小区什么时候才能交房?都快十年了,何时能入住?
回答:经房产局机关市场监管处了解,已安排工作人员到项目现场调查,并约谈开发企业负责人。开发企业表示,目前大部分单项验收已经完成(包括消防、人防、环保、质监、供电、供水、燃气等),因向规划局申请验收时,发现部分超容面积的问题,公司已积极处理,正在进行规划验收整改的收尾工作,预计将在2019年5月底完成验收。市房产局已要求公司:(1)尽快完成规划验收手续;(2)在小区物业处张贴公告,及时通报项目验收情况;安排专人,向小区业主做好解释说明;(3)根据《商品房买卖合同》约定,履行相关责任、义务。
提问:光明之家能不能给出准确的安置时间?
回答: 经了解,该回迁小区区重点局尚未移交社区,目前光明之家结算正在进行中,待区重点局移交磨店社区后,磨店社区即将启动房屋分配安置工作。
提问:瑶海区百汇城市广场,购房六年无证,投诉三年无果,何时能解决?
回答:经市质安站、铜陵路街道了解,百汇城市广场商品房住户的房屋不动产证已开始办理,您户可以把办证资料直接送给开发企业办证处进行办理,另外房屋维修事宜已经联系物业公司处理解决。百汇城市广场工程在2014年9月竣工,建设单位是合肥港汇置业有限公司,监理单位是合肥市工程建设监理有限公司,施工单位是南通市南屏建筑安装有限公司。接到来信人反映的外墙保温脱落的质量问题后,工作人员立即督促保修单位尽快与来信人联系,核实现场情况,对属于保修范围内的房屋质量问题尽快进行维修。经督促,目前保修单位对其反映的房屋质量问题正在开展维修工作。
提问:紫云赋江山印、招商雍和府的小学和初中会被划为哪个学区?
回答:省政府东边将规划建设广东路初中和福州路小学,这两所学校均由滨湖新区管委会负责建设。据管委会反馈,广东路初中计划今年下半年开工建设,预计将于2020年年底前完成竣工;福州路小学选址目前正在调整中,具体开工时间尚不明确。关于学区问题,目前配套学校尚未建设,等拿到房产证,户口迁入,满足“两个一致”原则的,由包河区教体局统筹安排入学。
提问:滨湖竹园的房产证何时能下发,现在到什么进度了?
回答:经烟墩街道核实,竹园小区2016年11月份回迁安置,回迁安置房土地属于政府划拨,需要对接部门多,目前正在走程序。
提问:请问一下合肥市蜀山区北亚小区(原肉联厂宿舍)回迁房项目,何时开工?
回答: 经南七街道了解,已于3月8号开工。
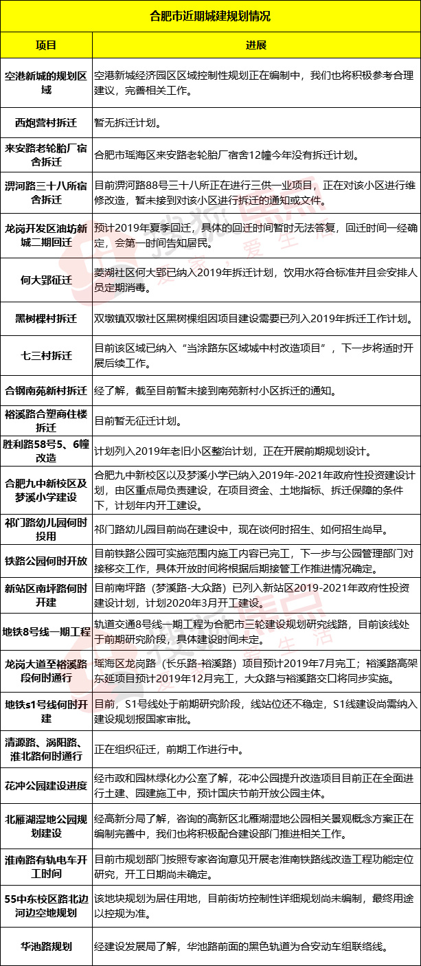
提问:合肥空港新城的规划区域有哪些地方,对于空港的规划是否包括寿县炎刘镇?
回答: 经了解,咨询的空港新城经济园区区域控制性规划正在编制中,我们也将积极参考合理建议,完善相关工作。
提问:巢湖市西炮营村什么时候拆迁?
回答:经市规划局了解,您反映的区域暂无拆迁计划。
提问: 合肥市瑶海区来安路老轮胎厂宿舍老旧房屋什么时候能拆迁?
回答:经三里街街道了解,合肥市瑶海区来安路老轮胎厂宿舍12幢今年没有拆迁计划。
提问:淠河路三十八所宿舍是否拆迁?
回答:经五里墩街道核实,目前淠河路88号三十八所正在进行三供一业项目,正在对该小区进行维修改造,暂未接到对该小区进行拆迁的通知或文件。
提问:龙岗开发区油坊新城二期什么时候回迁?
回答:油坊新城小区二期正在交付验收中,目前油坊社区工作人员已经对社区已拆迁户回迁档案进行全面整理,正在查遗补漏,收集材料,为下一步油坊新城二期回迁房安置做外调等工作的准备,预计2019年夏季回迁,具体的回迁时间暂时无法答复,回迁时间一经确定,会排名前列时间告知居民。
提问:庐阳区何大郢何时征迁,或是否有征迁计划?且当地所送水均为消防栓水,并不符合饮用水标准,望督促,并对送水车辆进行定期消毒,保障居民饮水安全。
回答:菱湖社区何大郢已纳入2019年拆迁计划,饮用水符合标准并且会安排人员定期消毒。
提问:长丰县双墩镇黑树棵村拆迁进展?到底拆不拆?
回答:经双墩镇了解,双墩镇双墩社区黑树棵组因项目建设需要已列入2019年拆迁工作计划。
提问:请问东七三村(原八百户东边的剩余户)今年有拆迁计划吗?
回答:经七里站街道核实,您所述位置位于福海新居小区东侧,蚌五小以西。2018年街道和辖区社居委已对该区域内65户居民进行征询意见和摸底登记。因有4户居民不同意征迁,导致征迁改造工作暂时搁浅。目前该区域已纳入“当涂路东区域城中村改造项目”,下一步将适时开展后续工作。
提问:胜利路58号5、6幢应该已算危楼,近期有没有改造计划?
回答:经胜利路街道了解:1、2018年12月街道委托专业检测机构对胜利路58号5、6栋楼安全性进行鉴定,2018年12月5日经市危房鉴定中心审定,2018年12月12日鉴定报告结果显示为Cu级均不属于危房。2、街道与区住建部门对接粮食局宿舍整体整治方案,充分争取合肥市旧改相关政策,已将5、6号楼列入合肥市2019年停车场建设计划报市建委,并将剩余的3、4、7、8号四栋楼报告区政府,计划列入2019年老旧小区整治计划,正在开展前期规划设计。
提问:合钢南苑新村到底什么时候能拆迁?
回答:经大兴镇了解,由于郎溪路高架桥五标段正在紧张建设之中,对合钢南苑新村小区居民出行、生活或多或少可能造成噪音污染、灰尘污染及出行不便。大兴镇综治办、大兴镇环保办、社居委工作人员多次到达施工现场与施工单位协商,要求施工单位做好现场防污染、降灰尘工作。施工工地周边已经安装了防尘降污喷淋系统,并修建便道方便居民出行。关于要求南苑新村拆迁一事,经了解,截至目前暂未接到南苑新村小区拆迁的通知。
提问:瑶海区裕溪路合塑商住楼什么列入拆迁计划?
回答:经城东街道核实,来信人反映的宿舍楼在2018年完成老旧小区改造,目前暂无征迁计划。
提问:请问一下合肥九中新校区以及梦溪小学什么时候能开始建设?
回答:经建设发展局了解,合肥九中新校区以及梦溪小学已纳入2019年-2021年政府性投资建设计划,由区重点局负责建设,在项目资金、土地指标、拆迁保障的条件下,计划年内开工建设。
提问:祁门路幼儿园何时投入使用?如果给孩子报名需要先办理什么手续?
回答:祁门路幼儿园目前尚在建设中,现在谈何时招生、如何招生尚早。
提问:请问新站高新区铁路公园什么时候开放?
回答:经重点工程管理局了解,目前铁路公园可实施范围内施工内容已完工,下一步与公园管理部门对接移交工作,具体开放时间将根据后期接管工作推进情况确定。
提问: 请问新站区南坪路(梦溪路至大众路段)什么时候开建?
回答:会棚路规划道路名称已调整为南坪路,目前南坪路(梦溪路-大众路)已列入新站区2019-2021年政府性投资建设计划,计划2020年3月开工建设。新站区将在项目完成征地和拆迁工作后,适时依法合规的启动会棚路的建设工作。工程建设受影响的因素非常多,涉及财政资金、征地、拆迁、周边交通导行和上级主管部门审批等因素影响,请您及广大群众予以理解和支持。
提问:地铁8号线一期工程什么时候能确定下来?北城站什么时候扩建?
回答:经总工办核实,轨道交通8号线一期工程为合肥市三轮建设规划研究线路,目前该线处于前期研究阶段,具体建设时间未定,待建设规划获国家批复后按批复意见组织实施。
提问:瑶海区龙岗大道至裕溪路段何时开放通行?
回答:经区住建局了解,瑶海区龙岗路(长乐路-裕溪路)属市级重点项目,项目预计2019年7月完工;裕溪路高架东延属市级重点项目,项目预计2019年12月完工,大众路与裕溪路交口将同步实施。
提问: 合肥地铁s1号线什么时候才能开建?
回答:经总工办了解,根据国家文件规定,轨道交通的建设需编制轨道交通建设规划并报国家审批后方可实施,实施时应严格按照上报建设规划执行。目前,S1号线处于前期研究阶段,线站位还不稳定,S1线建设尚需纳入建设规划报国家审批。
提问: 请问一号地铁线四期能否沿淮南路北延?
回答:目前,市规划部门正在牵头对合肥市轨道交通线网进行修改完善,下一步,合肥轨道公司将会同市规划部门结合您的意见加强研究。
提问:清源路、涡阳路、淮北路等断头路何时通?
回答:经区住建局了解:1、清源路市气象局段正在进行征迁工作,待征迁结束后将留有施工便道方便通行,道路部分正在进行前期设计。2、淮北路与蒙城北路新华印刷厂东,正在组织征迁,新华印刷厂正在商谈整体搬迁事宜,搬迁后进行道路建设。西边涉及电厂专用线正在方案设计。3、涡阳路与物流大道涉及铁路,由合肥市重点局施工建设,目前在协调土地问题;4、固镇路涉铁,正在委托代建下穿;5、肥西路涉铁。大房郢路北段、灵璧路、潘集路涉及征迁,正在进行前期工作;颖上路正在办理移交。
提问:咨询下花冲公园目前的建设进度,以及后续的工期是如何安排的?
回答: 经市政和园林绿化办公室了解,花冲公园提升改造项目目前正在全面进行土建、园建施工中,预计国庆节前开放公园主体。
提问:北雁湖湿地公园规划建设怎么样了?
回答:经高新分局了解,咨询的高新区北雁湖湿地公园相关景观概念方案正在编制完善中,我们也将积极配合建设部门推进相关工作。
提问:淮南路有轨电车项目2011年就见诸报端,为何八个年头过去了还是迟迟没有动工的意思?
回答:经总工办核实,目前市规划部门按照专家咨询意见开展老淮南铁路线改造工程功能定位研究,开工日期尚未确定。
提问:五十五中东校区路北边河边空地有何规划?为什么时候到现在都没动静?
回答: 根据东部新中心及大兴镇总体规划,该地块规划为居住用地,目前街坊控制性详细规划尚未编制,最终用途以控规为准。此地块下剩金钟纸业污水处理厂,目前暂不具备条件建设项目。
提问:新站区华池路规划是不是火车道?
回答: 经建设发展局了解,华池路前面的黑色轨道为合安动车组联络线。
声明:本文由入驻焦点开放平台的作者撰写,除焦点官方账号外,观点仅代表作者本人,不代表焦点立场。


