恒大“网上购房”3天锁定580亿后 再扔出75折优惠王炸
扫描到手机,新闻随时看
扫一扫,用手机看文章
更加方便分享给朋友
网上卖房时代真的来了。龙头房企恒大近日率先全面实施“网上购房”,并将于2月18日启动75折特大优惠,一家房地产电商巨头正在诞生。
营销创新“破冰”线上销售
2月13日,恒大率先启动网上购房,提供网上VR看房、网上选房、网上购房等一站式服务,成为排名前列全面推行“网上购房”的房企。
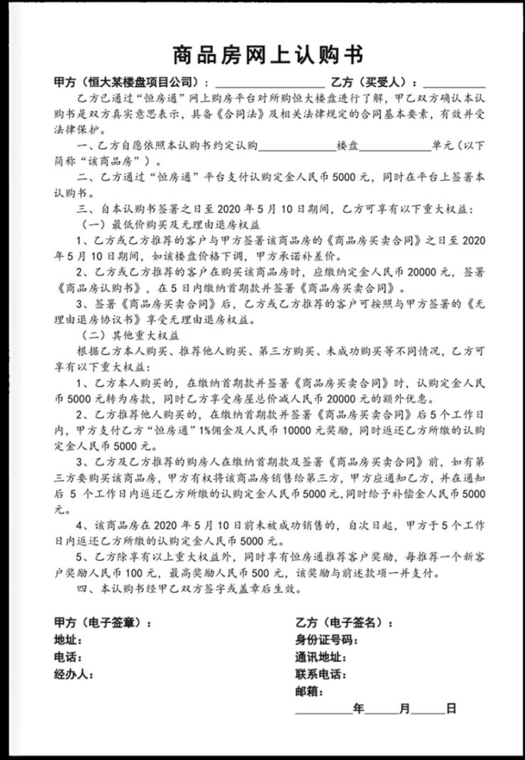
根据相关优惠政策,即日起至2月29日,购房者只需在“恒房通”平台线上缴纳5000元定金并签署《商品房网上认购书》,即可在全国恒大楼盘预定房源。同时,为了打消购房者的后顾之忧,恒大派出“定心丸”,在全国在售楼盘推出较低价购房和无理由退房“双保险”。

就在恒大集团全面实施网上销售的新闻发布会上,恒大副总裁刘雪飞表示,恒房通已经累计用户数超过1000万人。最近三天新增用户300多万人,累计用户数超过1000万人。其中恒大员工14万人、恒大老业主147万人,其它83%都是各行各业社会兼职销售、以及房产专业中介人员。恒房通未来用户数量有可能会过亿。在这个巨大的兼职销售员平台上,恒大不排除未来可能会销售其他房企的房地产或汽车等大宗商品。
据介绍,恒大实施全面“网上购房”仅3天,客户认购房屋47540套,总价值约580亿元,旗下600多个楼盘均实现认购,认购最多的一个楼盘达到870套。照此预测,未来几天网上认购可能累计突破10万套。假如网上认购转化70%,销售成交将达7万套,实现销售金额600亿元,假如当中有一半是推荐购买的,届时将发放佣金3亿元和奖励3.5亿元给网上认购的买家。

在业内看来,恒大一系列的政策,都是为了发动全民参与销售,通过营销创新开辟线上销售的新渠道,且将所有的楼盘资源、较低的价格优惠全部倾注于一个平台上,短期效果显著,打破了线上销售“赚吆喝”的尴尬局面。
75折优惠将提升线上销售转化率
恒大如此低门槛的参与方式,圈下了如此多的订金客户,带来的实际转化效果会有多少?毕竟作为许多家庭可能少有的大宗消费,涉及祖孙三代的“六个钱包”,动辄上百万几百万的巨额资金,长达十年二十年的还款周期,丝毫都疏忽不得。
就在人们怀疑此举的真实效果时,恒大再次祭出“王炸”,启动史上较大力度的优惠购房活动,用价格战提高线上全民营销的转化率。
根据优惠政策,2月18起恒大全国在售楼盘可享受75折优惠,并可以根据楼栋去化率、付款方式等条件再有折上折。
分析人士指出,恒大此举为消费者提供了更好服务和更大优惠,也是超前给资本市场展示出信心;同时恒大凭借恒房通拥有充足的货源、大量客源和大幅度优惠,未来业绩增长有保障,更有望成为“淘宝”一样的超级交易平台,市场前景被看好。
声明:本文由入驻焦点开放平台的作者撰写,除焦点官方账号外,观点仅代表作者本人,不代表焦点立场。


