焦点情报站:西递小学已开工 东方名邸东侧规划公园近期开建
扫描到手机,新闻随时看
扫一扫,用手机看文章
更加方便分享给朋友
今日,搜狐焦点合肥站整理了10月21日-10月27日合肥市政府及行政区官方网站公开信息,对购房人所关注的项目证件办理情况、城建规划情况进行了归纳汇总。
关于房产证的办理,主要涉及滨湖东方汇、瑶海万达6号写字楼、中铁四局集资房 等3个项目。
提问: 我购买了滨湖东方汇的一间商铺,三月份办理房产证的材料已经上交给他们,不动产权证到现在都没有办理下来,想问下这个相关部门是正在办理吗?
回答:开发企业已向我局不动产登记中心申请首次登记,已经办结。不动产登记中心已告知开发企业尽快申请办理不动产转移登记。依据《不动产登记暂行条例实施细则》第二条和第九条规定,不动产登记是依申请登记原则,故业主反映的情况是开发商不作为所造成的。开发企业如不按合同约定履约,只有通过法律手段进行维权。
提问: 我们是中铁四局四公司阜阳北路集资房小区的住户,该小区入住10年了,公司通知办理房产证是2年多前,办理房产证的各项费用都交了,但是到现在一直迟迟不予办理,公司的说法是房产局要办的手续多,可什么手续居然2年多都办不完?这是不是严重的不作为?请市领导给与关切,解决一下房产证问题。
回答:经庐阳区办证中心核实,该小区为中铁四局的集资建房,中心已和中铁四局联系并告知住户诉求,目前中铁四局准备向中心申报办理不动产权证。
提问: 2018年10月认购了一个合肥瑶海万达6号写字楼公寓,到现在已交房快1年了,当时买的时候他们说的很仔细半年就下来,然而到现在一点消息都没有,每次去售楼部咨询都各种理由,就是迟迟不给准确的答案,房产证到现在还没有消息。
回答:经不动产登记中心核实,开发企业未向不动产登记中心申请首次登记,已告知开发企业尽快申请办理不动产首次登记。依据《不动产登记暂行条例实施细则》第二条和第九条规定,不动产登记是依申请登记原则,故业主反映的情况是开发商不作为所造成的。开发企业如不按合同约定履约,只有通过法律手段进行维权。
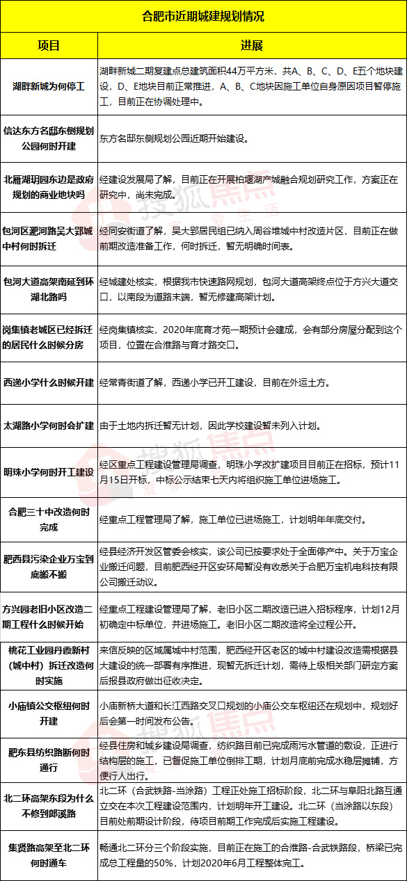
提问: 请问湖畔新城二期目前是什么原因停工了?什么时候能复工?
回答: 经区重点工程建设管理中心了解,湖畔新城二期复建点总建筑面积44万平方米,共A、B、C、D、E五个地块建设,D、E地块目前正常推进,A、B、C地块因施工单位自身原因项目暂停施工,目前正在协调处理中。
提问:包河区淝河路吴大郢城中村何时拆迁?
回答:经同安街道了解,吴大郢居民组已纳入周谷堆城中村改造片区,目前正在做前期改造准备工作,何时拆迁,暂无明确时间表。
提问:包河大道高架南延到环湖北路吗?
回答:经城建处核实,根据我市快速路网规划,包河大道高架终点位于方兴大道交口,以南段为道路末端,暂无修建高架计划。
提问: 岗集镇老城区已经拆迁的居民什么时候分房?
回答:经岗集镇核实,2020年底育才苑一期预计会建成,会有部分房屋分配到这个项目,位置在合淮路与育才路交口。
提问:包河区黟县路北西递小学,招投标工作早已完成,却迟迟不开建,影响附近小区居民子女就学和教育。
回答:经常青街道了解,西递小学已开工建设,目前在外运土方。
提问:合肥三十中改造何时完成?
回答:经重点工程管理局了解,施工单位已进场施工,计划明年年底交付。
提问:信达东方名邸东侧规划公园长期搁置,杂草丛生,与四周信达东方名邸、西递中学、绿地御徽、绿地铭公馆、绿地中心公馆、天下锦城、信达天御等成熟小区明显格格不入,不仅影响了周围居民的生活质量,而且严重影响了长青社区整体形象。
回答:东方名邸东侧规划公园近期开始建设。
提问:合肥葛大店小学已经扩建成功,合肥太湖路小学何时会扩建?
回答:经区教育体育局了解,由于土地内拆迁暂无计划,因此学校建设暂未列入计划。
提问:新桥大道和长江西路交叉口规划的小庙公交车枢纽何时开建?
回答:小庙公交枢纽站属于蜀山区小庙镇负责规划建设后移交合肥公交集团使用,公交集团已于去年年初与小庙镇完成了设计方案的对接完善工作。据了解,该站可能牵涉到拆迁工作,目前当地政府尚未完成相关协调事宜,小庙新桥大道和长江西路交叉口规划的小庙公交车枢纽还在规划中,规划好后会排名前列时间发布公告。
提问:请问肥西县桃花工业园丹霞新村(城中村)的拆迁改造何时实施?
回答:来信反映的区域属城中村范围,肥西经开区老区的城中村建设改造需根据县大建设的统一部署有序推进,现暂无拆迁计划,需待上级相关部门研定方案后报县政府做出征收决定,希望来信人理解。
提问:肥东县纺织生活区人数较多,自从纺织路开始修以后,每天的出行都十分不便!但是感觉修路的工人都漫不经心,每天都在磨洋工!请问相关领导,何时可以完工通行?是否可以加快修路速度,不再磨洋工!谢谢!
回答:经县住房和城乡建设局调查,纺织路目前已完成雨污水管道的敷设,正进行结构层的施工,已督促施工单位倒排工期,计划月底前完成水稳层摊铺,方便行人出行。
提问:北雁湖玥园东边据说是政府规划的商业地块,请问是吗?预计什么时候出让呢?
回答:经建设发展局了解,目前正在开展柏堰湖产城融合规划研究工作,方案正在研究中,尚未完成。
提问:肥西县经开区徐局长承诺万宝搬迁,目前肥西有关部门说遥遥无期,请问到底搬不搬?如果搬,到底哪天搬;如果不搬,到底能不能达标排放?
回答:经县经济开发区管委会核实,该公司已按要求处于全面停产中。关于万宝企业搬迁问题,目前肥西经开区安环局暂没有收悉关于合肥万宝机电科技有限公司搬迁动议。
提问: 明珠小学何时开工建设?2019年都到四季度了,仍无开工迹象。
回答:经区重点工程建设管理局调查,明珠小学改扩建项目目前正在招标,预计11月15日开标,中标公示结束七天内将组织施工单位进场施工。
提问:您好,想咨询下,马上到11月份了,老旧小区二期改造什么时候开始?有具体时间了吗?能否进行公开?
回答: 经重点工程建设管理局了解,老旧小区二期改造已进入招标程序,计划12月初确定中标单位,并进场施工。老旧小区二期改造将全过程公开。
提问:渝林桥畔三期什么时候建设?房子都拆迁两年了,至今都没有任何建设的消息。
回答:经了解,目前榆林桥畔三期正在规划中。
提问:北二环东段为什么不修到郎溪路?这样可以与郎溪路高架形成互通。而且新东二环也是郎溪路。当涂路离郎溪路很短一截子,能否把这一截补上。阜阳北路与北二环互通立交何时开建?
回答: 经项目管理二处核实,北二环(合武铁路-当涂路)工程正处施工招标阶段,北二环与阜阳北路互通立交在本次工程建设范围内,计划明年开工建设。北二环(当涂路以东段)目前处前期设计阶段,待项目前期工作完成后实施工程建设。
提问:集贤路高架至北二环路段何时可以通车?是不是2020年6月份?
回答:经核实,畅通北二环分三个阶段实施,目前正在施工的合淮路-合武铁路段,桥梁已完成总工程量的50%,计划2020年6月工程整体完工。
声明:本文由入驻焦点开放平台的作者撰写,除焦点官方账号外,观点仅代表作者本人,不代表焦点立场。


