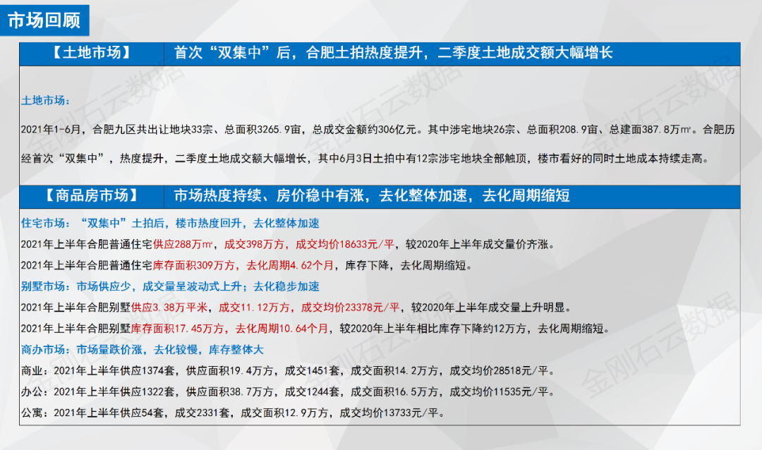
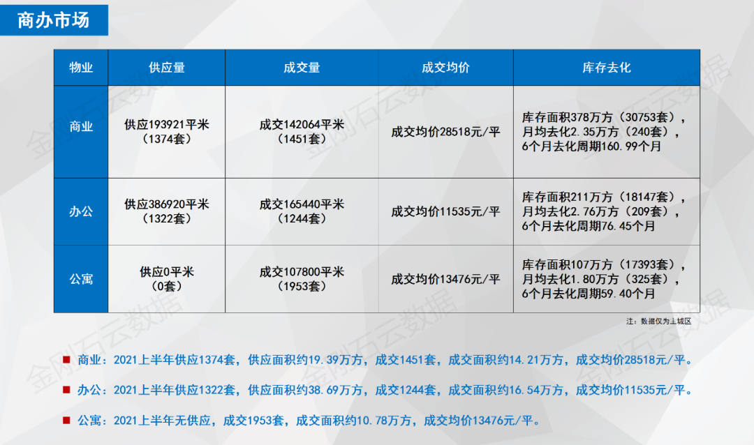
较新解读:带你读懂合肥上半年房地产市场
房居快讯 2021-07-11 10:46:42
用手机看
扫描到手机,新闻随时看
扫一扫,用手机看文章
更加方便分享给朋友
房居快讯7月10日消息 以上内容源自金刚石房地产云数据,如有侵权,请联系删除 【关注我——了解更多房居资讯】 免责声明:此文仅供参考,不作买卖依据。
声明:本文由入驻焦点开放平台的作者撰写,除焦点官方账号外,观点仅代表作者本人,不代表焦点立场。






























