焦点情报站:吴大郢城中村明年拆迁 东部新中心核心或建金茂大厦
扫描到手机,新闻随时看
扫一扫,用手机看文章
更加方便分享给朋友
今日,搜狐焦点合肥站整理了12月2日-12月8日合肥市政府及行政区官方网站公开信息,对购房人所关注的项目证件办理情况、城建规划情况进行了归纳汇总。
关于房产证的办理,主要涉及梦和雅居、畅园新村和融悦四季项目。
提问:想要资询一下,梦和雅居二期目前产证办理是什么进度,预计何时可以取得房产证?
回答:经区住建局、七里站街道调查核实,关于您提出的梦和雅居办证事宜,现阶段区政府正在要求相关部门办理材料移交工作,待相关工作完善后,街道将排名前列时间通知回迁居民领取办证材料。
提问:畅园新村64-73集资房房产证什么时候能办好?
回答:经亳州路街道核实,原合肥市建材一厂破产后,建材一厂所有资产交由合肥市工投公司进行管理(现更名为合肥市创信资产管理有限公司),目前办证情况由合肥市创信资产管理有限公司在推进办证工作,据悉目前办证进度在建委办理竣工备案。该公司详细地址:庐阳区亳州路与沿河路交叉口向西200米,沿河路世纪别墅西区商办西楼。
提问:请问融悦四季的房产证到底是不是在肥东办理,产证归属是不是瑶海区?
回答:长安融悦四季楼盘在龙岗开发区版块,产证归属应该是属于瑶海区。瑶海龙岗开发区融悦四季项目开发商目前尚未到市自然资源和规划局办理房产部分的初始登记。
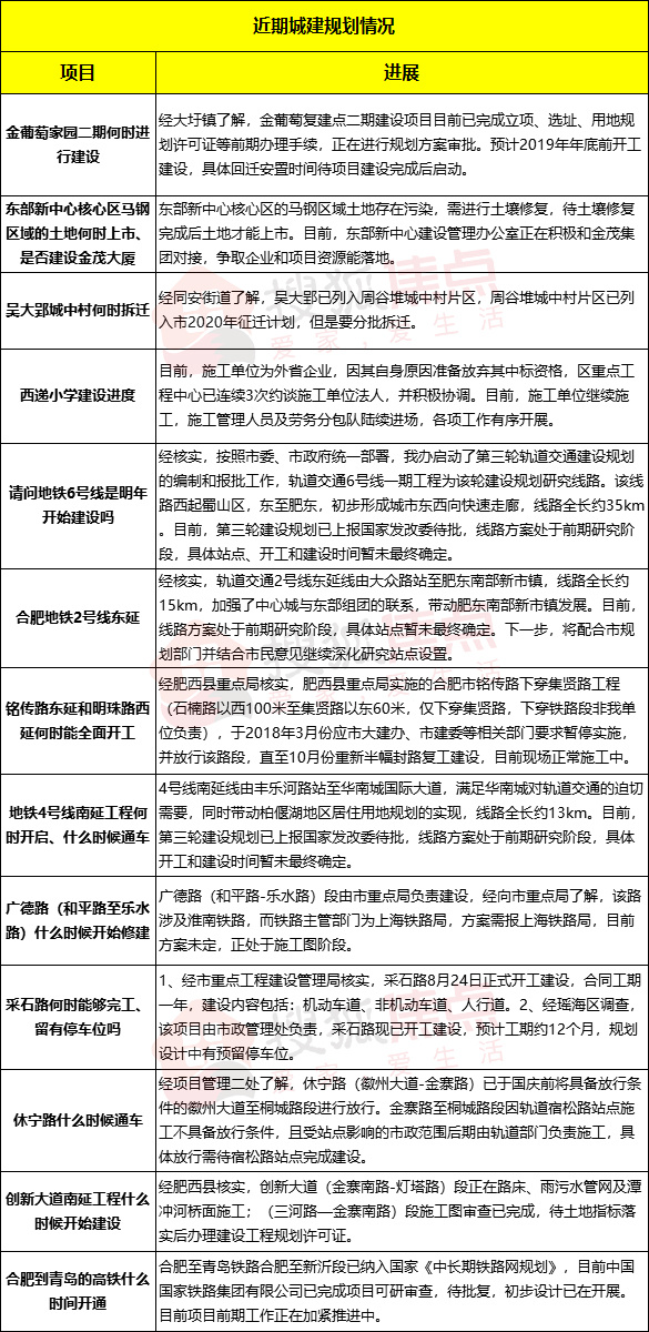
提问:金葡萄家园二期何时进行建设?
回答:经大圩镇了解,金葡萄复建点二期建设项目目前已完成立项、选址、用地规划许可证等前期办理手续,正在进行规划方案审批。大圩镇将积极与区直相关部门沟通,提前做好资料收集等工作、推动项目尽快实施,预计2019年年底前开工建设,具体回迁安置时间待项目建设完成后启动。
提问:请问,东部新中心的提出已经近四年,可是马钢的核心区还是没有一点起色,作为合肥的长子---瑶海区,请市领导能够高度重视东部新中心的发展,给曾经为合肥经济做出巨大贡献的瑶海再次腾飞的力量。请问,东部新中心的核心区--马钢区域的土地什么时候上市,核心区的CBD是不是已经被金茂集团打包,即将建设金茂大厦?
回答:东部新中心的核心区(瑶海区域)是以南淝河为界,裕溪路以南,钟油坊路以西,广德路以东围成区域。东部新中心核心区的马钢区域土地存在污染,需进行土壤修复,待土壤修复完成后土地才能上市。目前,东部新中心建设管理办公室正在积极和金茂集团对接,争取企业和项目资源能落地。
提问:西递小学规划多年,且包河区多次答复开工建设,从2018年开工建设到现在2019年11月,开工时间一直在变动。现在已经2019年11月底了,西递小学实际至今还未动工,土方未开始外运。到底什么时候开工,希望能得到一个真实的答复,解决孩子就近上学问题。
回答:经区重点局了解,目前,施工单位为外省企业,因其自身原因准备放弃其中标资格,区重点工程中心已连续3次约谈施工单位法人,并积极协调。目前,施工单位继续施工,施工管理人员及劳务分包队陆续进场,各项工作有序开展。
提问:请问地铁6号线是明年开始建设么?在龙岗路与和平路交叉口这里有地铁站么?
回答:经核实,按照市委、市政府统一部署,我办启动了第三轮轨道交通建设规划的编制和报批工作,轨道交通6号线一期工程为该轮建设规划研究线路。该线路西起蜀山区,东至肥东,初步形成城市东西向快速走廊,线路全长约35km。目前,第三轮建设规划已上报国家发改委待批,线路方案处于前期研究阶段,具体站点、开工和建设时间暂未最终确定。下一步,将加快建设规划报批工作,争取早日获批,待批复后按批复意见组织实施,届时,将按规定程序对外公布具体站点位置。
提问:您好,合肥地铁2号线东延,为啥不从肥东县医院旁边经过呢,在那设立停靠站,那里人流量较大,群众就医方便;肥东一中也在对面,学生上学也方便。
回答:经核实,轨道交通2号线东延线由大众路站至肥东南部新市镇,线路全长约15km,加强了中心城与东部组团的联系,带动肥东南部新市镇发展。目前,线路方案处于前期研究阶段,具体站点暂未最终确定。下一步,将配合市规划部门并结合市民意见继续深化研究站点设置。
提问:吴大郢城中村何时拆迁?
回答:经同安街道了解,吴大郢已列入周谷堆城中村片区,周谷堆城中村片区已列入市2020年征迁计划,但是要分批拆迁。
提问:关于铭传路东延和明珠路西延何时能全面开工?
回答:经肥西县大建办核实,铭传路下穿合武绕行线、合九线、南环铁路立交工程集贤路以西段,县重点局已开工建设;铭传路下穿涉铁段(铭传路东延),根据上海铁路局意见,该项目已暂缓。经肥西县重点局核实,肥西县重点局实施的合肥市铭传路下穿集贤路工程(石楠路以西100米至集贤路以东60米,仅下穿集贤路,下穿铁路段非我单位负责),于2018年3月份应市大建办、市建委等相关部门要求暂停实施,并放行该路段,直至10月份重新半幅封路复工建设,目前现场正常施工中。经合肥市重点工程建设管理局核实,明珠路下穿分为市政段和涉铁段,目前市政部分已经建成并放行交通。涉铁工程(书箱路—集贤路)正在积极推进,目前因涉及铁路线路所需迁移重建及合武铁路引入新合肥西站扩线的问题。铁路线路所是保障铁路运行安全的关键设施,相关流程需要进一步完善,合武铁路扩线导致原设计方案需要重新审批。待相关问题解决,方案确定后开工建设。详细情况请咨询铁路相关部门。
提问:请问地铁4号线南延工程何时开启,预计什么时候通车?
回答:按照市委、市政府统一部署,合肥城市轨道交通有限公司启动了第三轮轨道交通建设规划的编制和报批工作,轨道交通4号线南延工程为该轮建设规划研究线路。4号线南延线由丰乐河路站至华南城国际大道,满足华南城对轨道交通的迫切需要,同时带动柏偃湖地区居住用地规划的实现,线路全长约13km。目前,第三轮建设规划已上报国家发改委待批,线路方案处于前期研究阶段,具体开工和建设时间暂未最终确定。下一步,合肥城市轨道交通有限公司将加快建设规划报批工作,争取早日获批,待批复后按批复意见组织实施,届时按规定程序对外公布开工、竣工时间。
提问:广德路(和平路至乐水路)这段什么时候开始修建?
回答:广德路(和平路-乐水路)段由市重点局负责建设,经向市重点局了解,该路涉及淮南铁路,而铁路主管部门为上海铁路局,方案需报上海铁路局,目前方案未定,正处于施工图阶段。
提问:采石路何时能够完工?留有停车位吗?
回答:1、经市重点工程建设管理局核实,采石路8月24日正式开工建设,合同工期一年,建设内容包括:机动车道、非机动车道、人行道。2、经瑶海区调查,该项目由市政管理处负责,采石路现已开工建设,预计工期约12个月,规划设计中有预留停车位。
提问:请问休宁路什么时候通车?
回答:经项目管理二处了解,休宁路(徽州大道-金寨路)已于国庆前将具备放行条件的徽州大道至桐城路段进行放行。金寨路至桐城路段因轨道宿松路站点施工不具备放行条件,且受站点影响的市政范围后期由轨道部门负责施工,具体放行需待宿松路站点完成建设。
提问:创新大道南延工程什么时候开始建设?
回答:经肥西县核实,创新大道(金寨南路-灯塔路)段正在路床、雨污水管网及潭冲河桥面施工;(三河路—金寨南路)段施工图审查已完成,待土地指标落实后办理建设工程规划许可证。
提问:合肥到青岛的高铁什么时间开通?
回答:合肥至青岛铁路合肥至新沂段已纳入国家《中长期铁路网规划》,目前中国国家铁路集团有限公司已完成项目可研审查,待批复,初步设计已在开展。目前项目前期工作正在加紧推进中。
声明:本文由入驻焦点开放平台的作者撰写,除焦点官方账号外,观点仅代表作者本人,不代表焦点立场。


