焦点情报站:合肥8盘房产证办理迎新进展 曝肥东和睦湖周边规划
扫描到手机,新闻随时看
扫一扫,用手机看文章
更加方便分享给朋友
今日,搜狐焦点合肥站整理了5月20日-5月26日合肥市政府及行政区官方网站公开信息,对购房人所关注的项目证件办理情况、城建规划情况进行了归纳汇总。
具体来看,涉及信地华地城、家天下北郡、龙腾家园、幸福家园、油坊新城、紫竹苑小区、华商广场、东方明珠嘉苑等8个项目。
提问:信地华地城48#房产证什么时候能办下来?
回答: 经县国土资源局,48#楼开发企业未办理初始登记,分证材料未报送办证中心,办证中心将督促开发企业尽快报送相关材料、办理相关手续,将不动产证陆续发放给业主。
提问:家天下北郡7-14栋房产证什么时候能办理?
回答:经瑶海区办证中心了解,家天下北郡小区二期项目于2018年12月份交付,于2019年3月办理不动产首次登记(要素大市场)。近期中心已约谈开发企业,要求企业尽快为业主办理不动产登记证。
提问: 龙腾家园9栋房产证什么时候能办下来?
回答:经龙岗开发区核实,龙腾二期7—10号楼已办理房产测绘,后向国土部门申请权籍调查,联系土地测绘单位做土地测绘时,发现土地证与现状不符,现正在协调国土部门解决。该项目各种手续齐备后,将通过公告及时公布相关办证信息。
提问:肥东撮镇龙塘幸福家园房产证什么时候办下来?
回答: 一、经肥东县不动产登记(交易)中心调查,按照《不动产登记暂行条例》和《不动产登记暂行条例实施细则》的规定,不动产登记系依申请进行,即房屋安置双方提供登记申请材料,并书面向县不动产登记(交易)中心申请后方可办理。二、经撮镇镇调查,不动产权证的办理,撮镇镇已按照县政府要求进行上报办理,排名前列批次办理回迁小区为建华新村,建华新村一期材料已于2018年上报县相关办证部门,但因材料不齐全仍未能办下来,幸福家园为第四或第五批次。
提问:肥西县华商广场C区住宅房产证办理到哪一步了?大概什么时候能办理好?
回答:经县国土资源局核实,华商广场C区正在办理权籍调查,预计下周完成,待权籍调查结束后即可办理楼栋的首次登记及分户不动产证。
提问:油坊新城一期房子什么时候可以拿到房产证和土地证?
回答:经龙岗开发区核实,油坊新城一期前期由新站瑶海工业园区建设,2010年因区划调整划入龙岗开发区管辖范围,后期该项目的道路、水电由瑶海区重点局代建,已联系区重点局,要求尽快移交该项目的前期办证所需资料,待该项目符合办证条件,会及时告知拆迁安置户前来申报办理不动产权证。
提问:合肥市包河区紫竹苑小区的房产证何时下来?
回答:经常青街道了解,2013年回迁的十五里河片区紫竹苑小区回迁房,不动产证照由包河区住建局牵头办理。经了解,包河区住建局通过招投标形式委托第三方公司办理,住户资料已于2018年6月收集,目前,各项程序正在办理中。办证期间,街道成立专门的督办小组多次督办,但仍进度较慢,街道将继续督办,争取让群众早日拿证。
提问:东方明珠嘉苑2期交房三年,什么时候能拿到房产证?
回答: 您所购东方明珠嘉苑不动产权证已于2019年5月20日办理完毕。但因您系按揭购房,尚需办理您与贷款银行间的他项权登记。经与开发建设单位了解得知,现建设单位正在准备他项权登记相关材料,并拟于近期申请办理,还请您耐心等待。 另县住建局约谈开发企业,开发企业负责人表示,来信人的税费已交纳相关主管部门,办理产权材料已报送肥东县不动产登记中心,6月份房产证即可拿到。
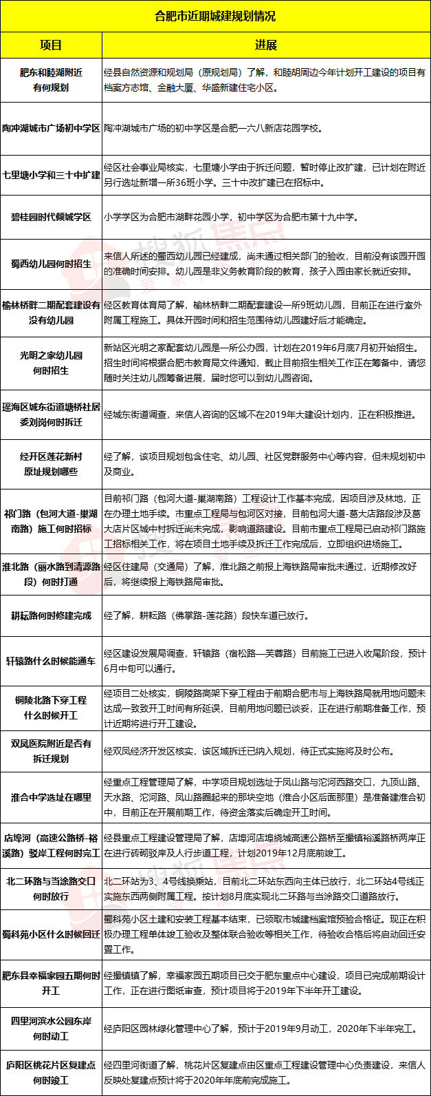
提问:肥东和睦湖附近还有什么规划?
回答:经县自然资源和规划局(原规划局)了解,和睦胡周边今年计划开工建设的项目有档案方志馆、金融大厦、华盛新建住宅小区。
提问:新站高新区陶冲湖城市广场的初中学区是什么?有优质教育资源吗?
回答:经社会事业局教育服务处工作人员调查核实,《关于合肥市2019年义务教育招生入学工作的指导意见》(合教[2019]124号)文件已经印发,新站区中小学2019年学区维持不变。陶冲湖城市广场的初中学区是合肥一六八新店花园学校,该校是公办九年一贯制学校,2017年新站管委会与合肥一六八教育集团签订协议,委托一六八教育集团对学校进行管理。
提问:七里塘小学和三十中什么时候扩建?
回答:经区社会事业局核实,七里塘小学由于拆迁问题,暂时停止改扩建,已计划在附近另行选址新增一所36班小学。三十中改扩建已在招标中。
提问:庐阳区碧桂园时代倾城(备案名双湖公馆)学区是什么?
回答:经区教育体育局了解,就您提到的“双湖公馆”小区,该项目在办理学区确认函时,小学学区为合肥市湖畔花园小学,初中学区为合肥市第十九中学。另外,根据《合肥市庐阳区2018年幼儿园和义务教育阶段学校招生工作实施方案》规定:凡是符合“两个一致”,即适龄儿童少年户籍与其父母(或其他法定监护人)户籍一致并单独立户;适龄儿童少年户籍地址与其父母(或其他法定监护人)的房产证地址一致,可以按划定的学区入学。目前,庐阳区2019年招生政策尚未公布,依照往年来看,招生政策会于每年的6月份左右,在庐阳区教体局网站发布,还请您保持关注。
提问:中国铁建国际公馆旁的合肥市蜀西幼儿园今年6月能开班招生吗?
回答:来信人所述的蜀西幼儿园已经建成,尚未通过相关部门的验收,目前没有该园开园的准确时间安排。幼儿园是非义务教育阶段的教育,孩子入园由家长就近安排。幼儿园将在招生前公告经主管部门批准的招生方案,家长按照招生方案的要求,在规定的报名时间内报名入园。具体招生工作请您关注幼儿园公布的招生方案。
提问:榆林桥畔二期配套建设有没有幼儿园?是否公办园?
回答: 经区教育体育局了解,榆林桥畔二期配套建设一所9班幼儿园,目前正在进行室外附属工程施工。具体开园时间和招生范围待幼儿园建好后才能确定,欢迎来件人的继续关注。
提问:新站光明之家幼儿园何时开园招生?
回答:经社会事业局了解,新站区光明之家配套幼儿园是一所公办园,计划在2019年6月底7月初开始招生。招生时间将根据合肥市教育局文件通知,截止目前招生相关工作正在筹备中,请您随时关注幼儿园筹备进展,届时您可以到幼儿园咨询。
提问:瑶海区城东街道塘桥社居委刘岗拆迁何时能进行?
回答: 经城东街道调查,来信人咨询的区域不在2019年大建设计划内,正在积极推进。
提问:请问目前合肥经开区莲花新村已拆迁,原地址会规划哪些?有初中或者商业区吗?
回答:经了解,该项目规划包含住宅、幼儿园、社区党群服务中心等内容,但未规划初中及商业。
提问: 祁门路(包河大道-巢湖南路)施工何时招标?
回答:目前祁门路(包河大道-巢湖南路)工程设计工作基本完成,因项目涉及林地,正在办理土地手续。市重点工程局与包河区对接,目前包河大道-葛大店路段涉及葛大店片区城中村拆迁尚未完成,影响道路建设。目前市重点工程局已启动祁门路施工招标相关工作,将在项目土地手续及拆迁工作完成后,立即组织进场施工。
提问:请问淮北路(丽水路到清源路段)何时打通?
回答:经区住建局(交通局)了解,淮北路之前报上海铁路局审批未通过,近期修改好后,将继续报上海铁路局审批。
提问:请问耕耘路什么时候修建完成?公交车何时通?
回答: 1.经了解,耕耘路(佛掌路-莲花路)段快车道已放行。2.经了解,经开公交属支线公交,只能在经开区范围内运行,增开通往滨湖新区、肥东公交站、艾亭路公交站和合肥南站的公交线路建议可以致电合肥公交集团。
提问:宿松路与芙蓉路之间的轩辕路,什么时候能通车?
回答:经区建设发展局调查,轩辕路(宿松路—芙蓉路)目前施工已进入收尾阶段,预计6月中旬可以通行。
提问:铜陵北路的下穿工程什么时候开工?什么时候可以完成?
回答:经项目二处核实,铜陵路高架下穿工程由于前期合肥市与上海铁路局就用地问题未达成一致致开工时间有所延误,目前用地问题已谈妥,正在进行前期准备工作,预计近期将进行开工建设。
提问: 双凤医院最近有拆迁规划吗?
回答:经双凤经济开发区核实,该区域拆迁已纳入规划,待正式实施将及时公布。
提问:新站区淮合中学选址在哪里?另外九顶山路、天水路、沱河路、凤山路圈起来的那块空地(淮合小区后面那里)是准备建什么?什么时候开发?
回答:经重点工程管理局了解,中学项目规划选址于凤山路与沱河西路交口,九顶山路、天水路、沱河路、凤山路圈起来的那块空地(淮合小区后面那里)是准备建淮合初中,目前正在开展前期工作,待资金落实后确定开工时间。
提问: 店埠河(高速公路桥-裕溪路)驳岸工程什么时候完工?
回答:经县重点工程建设管理局了解,店埠河店埠绕城高速公路桥至撮镇裕溪路桥两岸正在进行砖砌驳岸及人行步道工程,计划2019年12月底前竣工。
提问:北二环路与当涂路交口何时放行?
回答:根据现场实际调查,北二环站为3、4号线换乘站,目前北二环站东西向主体已放行,北二环站4号线正实施东西两侧附属工程。按计划8月底实现北二环路与当涂路交口道路恢复并放行。
提问:蜀山区井岗镇的科学分院路城中村改造项目,到底什么时候回迁?
回答:经井岗镇了解,截止到目前,蜀科苑小区土建和安装工程基本结束,已完成了国土、地震、供电、消防、环保、规划核实、燃气、质监等八项联合验收;已领取市城建档案馆预验合格证。现正在积极办理工程单体竣工验收及整体联合验收等相关工作,待验收合格后将启动回迁安置工作。
提问:肥东县幸福家园五期何时开工?
回答:经撮镇镇了解,幸福家园五期项目已交于肥东重点中心建设,项目已完成前期设计工作,正在进行图纸审查,预计项目将于2019年下半年开工建设。
提问:合肥庐阳区四里河滨水公园东岸什么时候动工?
回答:经庐阳区园林绿化管理中心了解,预计于2019年9月动工,2020年下半年完工。
提问:庐阳区桃花片区复建点什么时候可以竣工?
回答:经四里河街道了解,桃花片区复建点由区重点工程建设管理中心负责建设,来信人反映处复建点预计将于2020年年底前完成施工。
声明:本文由入驻焦点开放平台的作者撰写,除焦点官方账号外,观点仅代表作者本人,不代表焦点立场。


