焦点情报站:6盘房产证办理迎进展 50中新区分校施工图设计中
扫描到手机,新闻随时看
扫一扫,用手机看文章
更加方便分享给朋友
今日,搜狐焦点合肥站整理了5月27日-6月2日合肥市政府及行政区官方网站公开信息,对购房人所关注的项目证件办理情况、城建规划情况进行了归纳汇总。
具体来看,涉及来安花园、义和家园、滨湖康园、玫瑰绅城、晨光花园、五里山天街、融创长江壹号等10个项目。
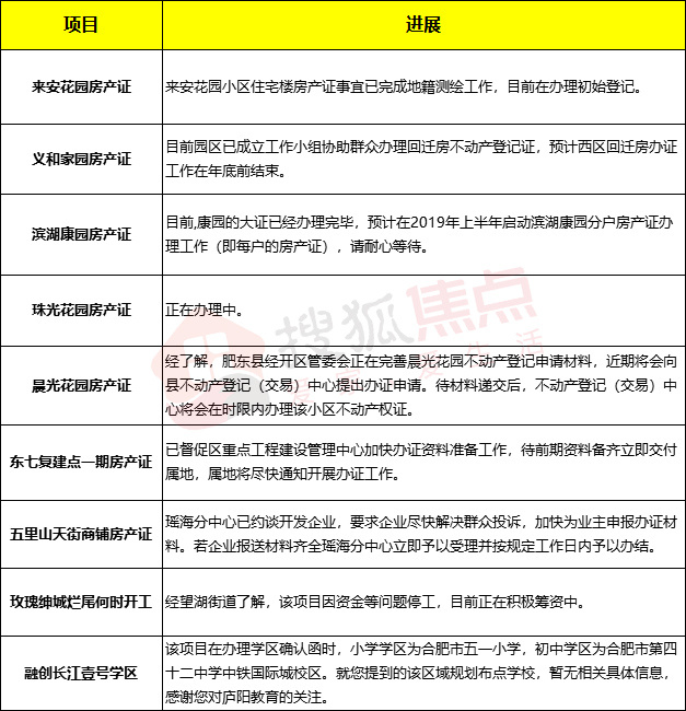
提问:瑶海区来安花园房产证什么时候办下来?
回答:经和平路街道核实,来安花园小区住宅楼房产证事宜已完成地籍测绘工作,目前在办理初始登记。其中8号楼因涉及一楼商业部分,正与区规划局、国土局及测绘单位沟通变更事宜,以便推进下一步办证工作,请耐心等待。
提问:肥东撮镇义和家园房产证什么时候办下来?
回答:经循环经济示范园了解,目前园区已成立工作小组协助群众办理回迁房不动产登记证,预计西区回迁房办证工作在年底前结束。
提问:滨湖康园房产证办理什么时候能下来?
回答:经义城街道了解,目前,康园的大证已经办理完毕,预计在2019年上半年启动滨湖康园分户房产证办理工作(即每户的房产证),请耐心等待。
提问:珠光花园房产证何时办下来?
回答:正在办理中。
提问:东二环与南淝河路交口玫瑰绅城后面的烂尾工程何时开工?
回答: 经望湖街道了解,该项目因资金等问题停工,目前正在积极筹资中。
提问:肥东县晨光花园建好到今天已经10年了,房产证什么时候下来?
回答:您好!经肥东县不动产登记(交易)中心了解,按照《不动产登记暂行条例》和《不动产登记暂行条例实施细则》的规定,不动产登记系依申请进行,即房屋安置双方提供登记申请材料,并书面向县不动产登记(交易)中心申请后方可办理。经了解,肥东县经开区管委会正在完善晨光花园不动产登记申请材料,近期将会向县不动产登记(交易)中心提出办证申请。待材料递交后,不动产登记(交易)中心将会在时限内办理该小区不动产权证。
提问: 东七复建点一期房产证什么时候能办理?
回答:经区住建局核实,已督促区重点工程建设管理中心加快办证资料准备工作,待前期资料备齐立即交付属地,属地将尽快通知开展办证工作。
提问:合肥市新站区五里山天街商铺3年未给业主办房产证,什么情况?
回答:您好!经核实,该项目办证材料至今未报送至不动产登记瑶海分中心办理登记。瑶海分中心已约谈开发企业,要求开发企业尽快解决群众投诉,加快为业主申报办证材料。若企业报送材料齐全瑶海分中心立即予以受理并按规定工作日内予以办结。祝您工作生活愉快!
提问:庐阳区长江壹号(融宁府)项目规划的小学及中学学区是什么?
回答: 庐阳区答复:经了解,就您提到的“融宁府”小区,该项目在办理学区确认函时,小学学区为合肥市五一小学,初中学区为合肥市第四十二中学中铁国际城校区。就您提到的该区域规划布点学校,暂无相关具体信息,感谢您对庐阳教育的关注。
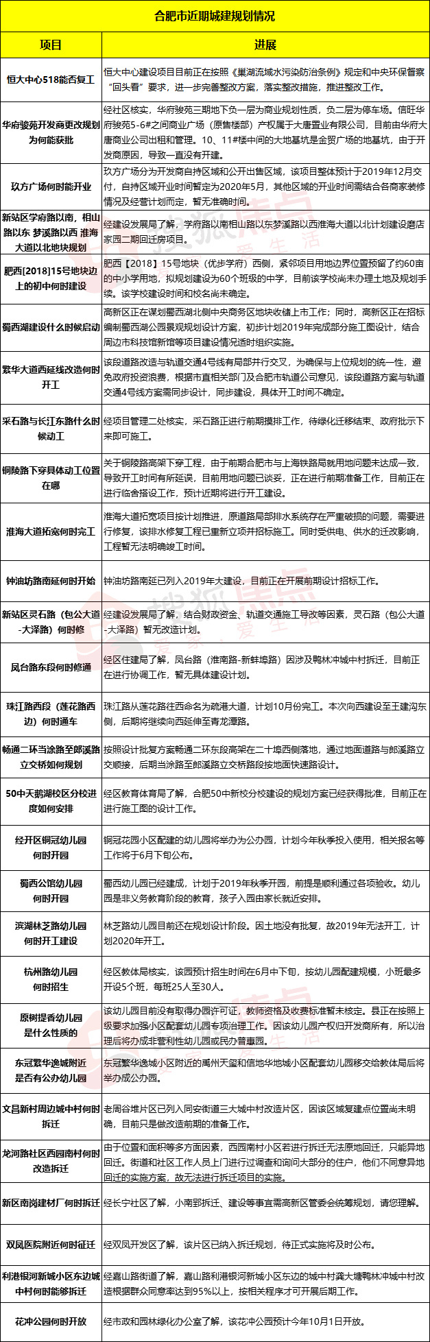
提问: 合肥恒大中心518能否复工?
回答:经环保处了解,恒大中心建设项目目前正在按照《巢湖流域水污染防治条例》规定和中央环保督察“回头看”要求,进一步完善整改方案,落实整改措施,推进整改工作。
提问:华府骏苑开发商更改规划为什么能获批?
回答:蜀山区答复:经社区核实,华府骏苑三期地下负一层为商业规划性质,负二层为停车场。信旺华府骏苑5-6#之间商业广场(原售楼部)产权属于大唐置业有限公司,目前由华府大唐商业公司出租和管理。10、11#楼中间的大地基坑是金贸广场的地基坑,由于开发商原因,导致一直没有开建。
提问:香樟大道和芦花路交口的玖方广场今年能开业吗?引进的什么超市、哪家影院?
回答:经柏堰科技园核实,玖方广场分为开发商自持区域和公开出售区域,该项目整体预计于2019年12月交付,自持区域开业时间暂定为2020年5月,其他区域的开业时间需结合各商家装修情况及经营计划而定,暂无准确时间。项目目前已引进世纪华联超市,超市占地面积约4000平方米,可满足周边社区居民日常生活所需。另已为影院预留面积6000平方米,由于多家影院意欲进驻,目前正在洽谈中,暂未确定品牌。
提问:新站区学府路以南,相山路以东 梦溪路以西 淮海大道以北地块是什么规划?
回答:经建设发展局了解,学府路以南相山路以东梦溪路以西淮海大道以北计划建设磨店家园二期回迁房项目。
提问:肥西[2018]15号地块边上的初中什么时候可以建设?
回答:经县自然资源和规划局了解,肥西【2018】15号地块(优步学府)西侧,紧邻项目用地边界位置预留了约60亩的中小学用地,拟规划建设为60个班级的中学,目前该学校尚未办理土地及规划手续。经与教育主管部门对接,该学校建设时间和校名尚未确定。(具体以政府公布详细规划为准)
提问:高新区蜀西湖建设什么时候启动?有无时间表?
回答:经建设发展局核实,砂之船奥特莱斯已建成,祥源城四期商业和汇景中心等集中商业已基本结构封顶;高新区正在谋划蜀西湖北侧中央商务区地块收储上市工作;同时,高新区正在招标编制蜀西湖公园景观规划设计方案,初步计划2019年完成部分施工图设计,结合周边市科技馆新馆等项目建设情况适时组织实施。
提问:繁华大道西延线从集贤路到华南城段,改造何时开工?
回答:经县大建办核实,繁华大道西延改造(紫蓬山森林公园-集贤路)分两段实施,目前紫蓬山森林公园至将军岭路段正在编制清单控制价,待施工招标完成后即可开工建设;将军岭路至集贤路段(包括集贤路到华南城段)因合肥市规划局要求道路等级由原快速路调整为主干道,目前设计方案正在调整。该段道路改造与轨道交通4号线有局部并行交叉,为确保与上位规划的统一性,避免政府投资浪费,根据市直相关部门及合肥市轨道公司意见,该段道路方案与轨道交通4号线方案需同步设计,同步建设,具体开工时间不确定。
提问:采石路与长江东路什么时候动工?
回答:经项目管理二处核实,采石路正进行前期摸排工作,待绿化迁移结束、政府批示下来即可施工。
提问:新站高新区铜陵路下穿具体动工位置在哪?
提问:经市重点工程局项目管理二处了解,关于铜陵路高架下穿工程,由于前期合肥市与上海铁路局就用地问题未达成一致,导致开工时间有所延误,目前用地问题已谈妥,正在进行前期准备工作,目前正在进行临舍搭设工作,预计近期将进行开工建设。
提问:淮海大道拓宽何时完工?
提问:经合肥新站高新区重点工程管理局、建设发展局了解,淮海大道拓宽项目按计划推进,原道路局部排水系统存在严重破损的问题,需要进行修复,该排水修复工程已重新立项并招标施工。同时受供电、供水的迁改影响,工程暂无法明确竣工时间。
提问: 钟油坊路南延何时开始?
回答:经项目二处核实,钟油坊路南延已列入2019年大建设,目前正在开展前期设计招标工作。
提问:新站区灵石路(包公大道-大泽路)此段什么时候能修?
回答:经建设发展局了解,结合财政资金、轨道交通施工导改等因素,灵石路(包公大道-大泽路)暂无改造计划。道路实施改造前,由区城管部门实施道路管养,保障基本交通通行。工程建设受到资金、征地、交通导改和上级主管部门审查等因素影响,请您和广大群众对政府的工作给予理解和支持。
提问:凤台路东段何时修通?
回答:经区住建局了解,凤台路(淮南路-新蚌埠路)因涉及鸭林冲城中村拆迁,目前正在进行协调工作,暂无具体建设计划。
提问:请问珠江路西段(莲花路西边)何时通车?
回答:经建设发展局了解,珠江路从莲花路往西命名为疏港大道,计划10月份完工。本次向西建设至王建沟东侧,后期将继续向西延伸至青龙潭路。
提问:畅通二环当涂路至郎溪路立交桥如何规划?
回答:经项目管理二处了解,按照设计批复方案畅通二环东段高架在二十埠西侧落地,通过地面道路与郎溪路立交顺接,后期当涂路至郎溪路立交桥路段按地面快速路设计。
提问:习友路与潜山路东北角地块一直说规划建50中天鹅湖校区分校,不知道是否属实?具体进度如何安排,有时间进度节点吗?
回答:经区教育体育局了解,合肥50中新校分校建设的规划方案已经获得批准,目前正在进行施工图的设计工作。
提问:经开区铜冠幼儿园何时开园?
回答:经社会发展局了解,铜冠花园小区配建的幼儿园将举办为公办园,计划今年秋季投入使用,相关报名等工作将于6月下旬公布。
提问:蜀西公馆幼儿园什么时候开园?
回答:经区教体局民办与成人教育科调查,来电人所述的蜀西幼儿园已经建成,计划于2019年秋季开园,前提是顺利通过各项验收。幼儿园是非义务教育阶段的教育,孩子入园由家长就近安排。幼儿园将在招生前公告经主管部门批准的招生方案,家长按照招生方案的要求,在规定的报名时间内报名入园。具体招生工作请您关注幼儿园公布的招生方案。
提问:滨湖林芝路幼儿园什么时候开工建设?
回答:经区教育体育局了解,林芝路幼儿园目前还在规划设计阶段。因土地没有批复,故2019年无法开工,计划2020年开工。
提问:杭州路幼儿园什么时候招生,小班几个班?一班多少人?
回答:经区教体局核实,该园预计招生时间在6月中下旬,按幼儿园配建规模,小班最多开设5个班,每班25人至30人。
提问:请问原树提香幼儿园是什么性质的、办园资质及收费标准?
回答:经县教体局了解,该幼儿园目前没有取得办园许可证,教师资格及收费标准暂未核定。县正在按照上级要求加强小区配套幼儿园专项治理工作。因该幼儿园产权归开发商所有,所以治理后将办成非营利性幼儿园或民办普惠园。
提问:东冠繁华逸城附近有公办幼儿园嘛?
回答:经县教体局了解,东冠繁华逸城小区附近的禹州天玺和信地华地城小区配套幼儿园移交给教体局后将举办成公办园。
提问:合肥市淝河路文昌新村周边城中村何时拆迁?
回答:经望湖街道了解,老周谷堆片区已列入同安街道三大城中村改造片区,因该区域复建点位置尚未明确,目前只是做改造前期的准备工作。
提问:蜀山区三里庵街道龙河路社区西园南村何时改造?
回答:经三里庵街道了解,街道很久前就寻找过专业机构对西园南村小区的相关规划问题进行探讨,由于位置和面积等多方面因素,西园南村小区若进行拆迁无法原地回迁,只能异地回迁。街道和社区工作人员上门进行过调查和询问大部分的住户,他们不同意异地回迁的实施方案,故无法进行拆迁项目的实施。
提问:合肥市高新区南岗建材厂何时拆迁?
回答:经长宁社区了解,小南郢拆迁、建设等事宜需高新区管委会统筹规划,请您理解。
提问: 双凤医院附近何时征迁?
回答:经双凤开发区了解,该片区已纳入拆迁规划,待正式实施将及时公布。
提问:嘉山路利港银河新城小区东边城中村何时能够拆迁?
回答:经嘉山路街道了解,嘉山路利港银河新城小区东边的城中村龚大塘鸭林冲城中村改造根据群众同意率达到95%以上,按相关程序才可开展后期工作。
提问:花冲公园何时开放?
回答: 经市政和园林绿化办公室了解,该花冲公园预计今年10月1日开放。
声明:本文由入驻焦点开放平台的作者撰写,除焦点官方账号外,观点仅代表作者本人,不代表焦点立场。


